CW маячок для чм и CW на PIC, AVR и радиомодуле СС1101 430МГ

Разработка, повторение радиоэлектронных устройств различного назначения. В том числе устройств на основе микроконтроллеторв.

CW маячок для чм и CW на PIC, AVR и радиомодуле СС1101 430МГ

Сообщение Toni » 06 ноя 2013, 20:06

Контроллер телеграфного маяка на PIC контроллере. В этом сообщении ниже.
Контроллер телеграфного маяка на ATmega8
Контроллер телеграфного маяка на ATmega8 + датчик температуры
Контроллер телеграфного маяка с возможностью программирования + датчик температуры
Контроллер телеграфного маяка с возможностью более гибкой настройки + датчик температуры
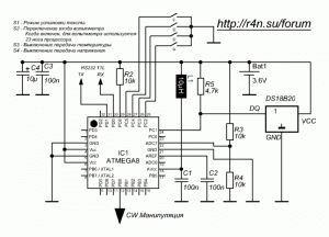
Телеграфный маяк на 70см на ATmega8 + модуль передатчика СС1101 + температурный датчик
Телеграфный маяк на Arduino Pro mini + BMP180 + CC1101 с передачей высоты.

====================================================================================================================
Решил перепостить описание на новый форум. Печатка и проект для MPLab на прошлой версии форума уже давно удалены с хостинга файлов.
CW маячок предназначен для использования в составе любой ЧМ станции. С интервалом примерно в минуту выдаёт телеграфом запрограммированный текст на 7 ноге МК. С 6 ноги снимается сигнал для управления передачей. Пока для того чтобы изменить текст маячка нужно изменять программу. Проект для MPlab, печатка в SL, выложены ниже. Резисторы и конденсаторы SMD 1206.
Жду предложений, замечаний по работе девайса и алгоритму самой программы.

Схема
CW beacon2.JPG


Проект для MPLab и печатка
CW beacon.zip
(138.2 КБ) Скачиваний: 1584

В архиве две папки. В папке cw beacon manipul содержится проект для CW режима, в папке cw beacon zvuk проект для работы маячка на радиостанции в режиме ЧМ. В файлах исходниках с расширением .asm в "шапке" есть краткое описание. Для управления ключём в CW режиме для проекта в папке cw beacon manipul используется 7 нога процессора.
Программу MPLab можно найти на сайте микрочипа http://www.microchip.com

Чтобы переделать передаваемый текст нужно открыть файл исходника main.asm и почти в самом конце переделать по аналогии блок:

Код: Выделить всё
;воспроизведение текста "CQ DE BEACON ...."
    call BkvC
    call BkvQ
    Call PauseBig
    call BkvC
    call BkvQ
    Call PauseBig
    call BkvD
    call BkvE
    call PauseBig
    call BkvB
    call BkvE
    call BkvA
    call BkvC
    call BkvO
    call BkvN
    call PauseBig
........

Скопмилировать новый хекс файл и залить в проц.
Toni
Администратор
 
Сообщения: 977
Зарегистрирован: 20 ноя 2012, 20:38
Откуда: Киров
Has thanked: 290 times
Been thanked: 465 times
Позывной: RA4NHY
Оборудование: IC-7100, 5/8 27МГц, 4 эл 144
Баллы репутации: 56

Re: CW маячок для чм и CW

Сообщение Toni » 02 дек 2013, 16:00

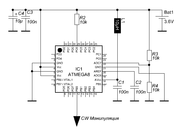
Вариант маячка на AVR, мк ATmega8. В прицепе проект для AVR Studio. Файл прошивки лежит в каталоге default, называется ballon_beacon.hex (так же как и для всех остальных прошивок, см. ниже по теме). Для задания своего текста, пока нужно изменять исходники и компилировать. Текст задаётся в массиве:
Код: Выделить всё
unsigned char cw_str[30]={" VVV BALLON DE RA4NHY "};

строка 47
Если в Вашем тексте более 30 символов, то соответственно нужно увеличить размер массива
Код: Выделить всё
cw_str[30]

Дополнительно маяк передаёт напряжение на батарее. Для правильного понимания значения напряжения нужно после первой цифры мысленно поставить запятую. Например, полученное число 362 значит 3,62 В.
Позже добавлю возможность программирования текста, без компиляции, подключившись к процессору через COM порт.
Схема
ballon beacon.GIF
ballon beacon.GIF (10.66 КБ) Просмотров: 99271

Фьюзы для программы AVR Dude. Галочка значит ноль, пустой квадратик - 1(см. даташит). Для других программ программаторов возможно несовпадение, будьте внимательны!

Clipboard01.gif
fuses avr dude

Проект для AVR Studio
Вложения
ballon_beacon.zip
(60.94 КБ) Скачиваний: 1458
Toni
Администратор
 
Сообщения: 977
Зарегистрирован: 20 ноя 2012, 20:38
Откуда: Киров
Has thanked: 290 times
Been thanked: 465 times
Позывной: RA4NHY
Оборудование: IC-7100, 5/8 27МГц, 4 эл 144
Баллы репутации: 56

Re: CW маячок для чм и CW

Сообщение Toni » 10 янв 2014, 11:28

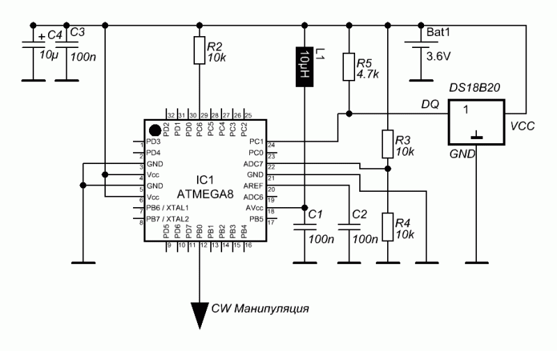
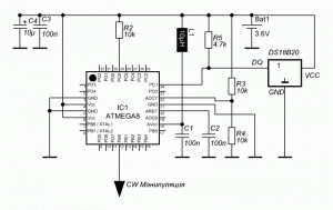
Добавил измерение и передачу температуры. Температура меряется микросхемой DS18B20. Так как, судя по ДШ, нижний порог рабочего напряжения у этой микросхемы 3 вольта, измерение напряжения производится до достижения этого напряжения. Ниже 3 В температура не передаётся.
При передаче температуры не передаётся запятая. её нужно мысленно поставить после второй цифры. Для обозначения знака используются буквы P - температура выше нуля и M - температура ниже нуля. Например принятая строка Р253 означает +25,3 градуса цельсия.
ballon beacon temp.GIF
Вложения
ballon_beacon_temp_v_1_01_1.zip
Версия 1.01.1 Оптимизирована по размеру.
(92.62 КБ) Скачиваний: 1444
ballon_beacon_temp.zip
(120.51 КБ) Скачиваний: 1472
Toni
Администратор
 
Сообщения: 977
Зарегистрирован: 20 ноя 2012, 20:38
Откуда: Киров
Has thanked: 290 times
Been thanked: 465 times
Позывной: RA4NHY
Оборудование: IC-7100, 5/8 27МГц, 4 эл 144
Баллы репутации: 56

Re: CW маячок для чм и CW

Сообщение IRF520 » 11 янв 2014, 01:45

Тони приветствую Вас! Собрал Ваш контроллер маяка на атмега8а в DIP корпусе, пока коммутирует светодиод- два состояния, вкл/выкл. Все работает, передаёт что заложено в прошивке (я даже успел покопать в ней изменив передаваемые символы Hi-Hi :razz: )
Как известно, в таком корпусе нет входа АЦП ADC7 (для вольтметра). Можете пожалуйста поправить прошивку и убрать передачу вольтметра. В принципе она мне не нужна т.к. маяк будет стационарным.
Игорь.
IRF520
 
Сообщения: 6
Зарегистрирован: 11 янв 2014, 01:36
Has thanked: 0 time
Been thanked: 1 time
Позывной: скрыт
Оборудование: Самоеделка с ЭМФ
Баллы репутации: 0

Re: CW маячок для чм и CW

Сообщение IRF520 » 11 янв 2014, 01:57

Вот фото.
Изображение
В макетном виде. Так сказать опробовал. Теперь переведу на пп.
Кстати передатчик будет тоже на атмега8+китайский ддс модуль на 9850 (модуль на фото). У меня есть прошивка можно любую частоту забить от 1мгц до 30мгц.
IRF520
 
Сообщения: 6
Зарегистрирован: 11 янв 2014, 01:36
Has thanked: 0 time
Been thanked: 1 time
Позывной: скрыт
Оборудование: Самоеделка с ЭМФ
Баллы репутации: 0

Re: CW маячок для чм и CW

Сообщение Toni » 11 янв 2014, 09:54

IRF520 писал(а):Тони приветствую Вас! Собрал Ваш контроллер маяка на атмега8а в DIP корпусе, пока коммутирует светодиод- два состояния, вкл/выкл. Все работает, передаёт что заложено в прошивке (я даже успел покопать в ней изменив передаваемые символы Hi-Hi :razz: )
Как известно, в таком корпусе нет входа АЦП ADC7 (для вольтметра). Можете пожалуйста поправить прошивку и убрать передачу вольтметра. В принципе она мне не нужна т.к. маяк будет стационарным.
Игорь.


Здравствуйте. Спасибо за интерес к маячку.
Если сумели поправить текст, то легко сможете сами убрать передачу напряжения. Самое простое это закоментировать строки, поставив перед ними - "//"
Код: Выделить всё
//u_measure();  //меряем напряжение на батарее
//cw_tx(cw_str_vbatt);

и скомпилить прошивку.

При желании можно переназначить вход "вольтметра". Например заменив строку
Код: Выделить всё
//настройка АЦП
ADMUX|=1<<REFS1|1<<REFS0|1<<MUX0|1<<MUX1|1<<MUX2;  //опорное напряжение внутренее, выбран вход ADC7

На эту
Код: Выделить всё
//настройка АЦП
ADMUX|=1<<REFS1|1<<REFS0;  //опорное напряжение внутренее, выбран вход ADC0

В качестве входа "вольтметра" будет задействован вход ADC0, или 23 нога в DIP корпусе.

По поводу изменения текста есть небольшие грабли. Размер массива в котором расположен текст должен быть на единицу больше чем количество символов в тексте. Например
Код: Выделить всё
cw_str_vbatt[11]={" VBATT XXX"};

Количество символов = 10 (пробелы тоже учитываются), значит размер массива должен быть 10+1=11. Если этого не сделать, маяк будет работать не корректно.

Есть небольшие изменения во фьюзах. Картинка выше уже изменена. Для того чтобы проц завёлся при напряжении ниже 3,7 Вольт, нужно убрать галку BODEN, это сраведливо для графической оболочки которую я использовал для AVRDude (см. картинку с фьюзами выше).

Вот сама программа и драйвер для программатора USBasp. usbprog.zip
Toni
Администратор
 
Сообщения: 977
Зарегистрирован: 20 ноя 2012, 20:38
Откуда: Киров
Has thanked: 290 times
Been thanked: 465 times
Позывной: RA4NHY
Оборудование: IC-7100, 5/8 27МГц, 4 эл 144
Баллы репутации: 56

Re: CW маячок для чм и CW

Сообщение IRF520 » 11 янв 2014, 10:33

Ок. Попробую поковырять исходник, может что и получиться. Сообщу тут.
IRF520
 
Сообщения: 6
Зарегистрирован: 11 янв 2014, 01:36
Has thanked: 0 time
Been thanked: 1 time
Позывной: скрыт
Оборудование: Самоеделка с ЭМФ
Баллы репутации: 0

Re: CW маячок для чм и CW

Сообщение IRF520 » 11 янв 2014, 10:40

Все. Прокомментировал две строки в прошивке. Все работает.
IRF520
 
Сообщения: 6
Зарегистрирован: 11 янв 2014, 01:36
Has thanked: 0 time
Been thanked: 1 time
Позывной: скрыт
Оборудование: Самоеделка с ЭМФ
Баллы репутации: 0

Re: CW маячок для чм и CW

Сообщение IRF520 » 11 янв 2014, 10:54

Cорри, я не знаю как редактировать тут сообщения. Потому пишу каждый раз по новому. В общем загрузил видео работы маяка. Снимал на домофон, качество не ахти какое.

Скачатьvideo-2014-01-11-11-42-10.mp4

Передаётся текст состоящий из 10 букв ''Т'' и пять раз буква S (период между воспроизведением основной информации)
Как то так. В пору делать ВЧ часть. :)
IRF520
 
Сообщения: 6
Зарегистрирован: 11 янв 2014, 01:36
Has thanked: 0 time
Been thanked: 1 time
Позывной: скрыт
Оборудование: Самоеделка с ЭМФ
Баллы репутации: 0

Re: CW маячок для чм и CW

Сообщение Toni » 11 янв 2014, 11:32

А Вы фьюзы не программировали? Или длительности точек тире и т.д. тоже меняли? Просто судя по видео скорость телеграфа меньше чем у меня.
Toni
Администратор
 
Сообщения: 977
Зарегистрирован: 20 ноя 2012, 20:38
Откуда: Киров
Has thanked: 290 times
Been thanked: 465 times
Позывной: RA4NHY
Оборудование: IC-7100, 5/8 27МГц, 4 эл 144
Баллы репутации: 56

Re: CW маячок для чм и CW

Сообщение IRF520 » 11 янв 2014, 12:38

Фьюзы как во втором сообщение. Просто поменял скорости передачи типе 800 точка 300.
IRF520
 
Сообщения: 6
Зарегистрирован: 11 янв 2014, 01:36
Has thanked: 0 time
Been thanked: 1 time
Позывной: скрыт
Оборудование: Самоеделка с ЭМФ
Баллы репутации: 0

Re: CW маячок для чм и CW

Сообщение Toni » 11 янв 2014, 12:47

IRF520 писал(а):Фьюзы как во втором сообщение. Просто поменял скорости передачи типе 800 точка 300.

Тогда надо ещё пропорционально увеличить эти константы
Код: Выделить всё
#define SYMB_PAUSE 300
#define WORD_PAUSE 700

Позже введу множитель, для изменения скорости. Чтобы автоматом все задержки изменялись.
Toni
Администратор
 
Сообщения: 977
Зарегистрирован: 20 ноя 2012, 20:38
Откуда: Киров
Has thanked: 290 times
Been thanked: 465 times
Позывной: RA4NHY
Оборудование: IC-7100, 5/8 27МГц, 4 эл 144
Баллы репутации: 56

Re: CW маячок для чм и CW на PIC и AVR

Сообщение Toni » 18 янв 2014, 20:37

Видео работы
phpBB [media]
Toni
Администратор
 
Сообщения: 977
Зарегистрирован: 20 ноя 2012, 20:38
Откуда: Киров
Has thanked: 290 times
Been thanked: 465 times
Позывной: RA4NHY
Оборудование: IC-7100, 5/8 27МГц, 4 эл 144
Баллы репутации: 56

Re: CW маячок для чм и CW на PIC и AVR

Сообщение Анатолий » 26 янв 2014, 09:30

Сегодня около 10:00 в р-не Филейки на этой частоте несколько секунд принимал похожий сигнал.
UA4NHQ
Анатолий
 
Сообщения: 189
Зарегистрирован: 26 янв 2014, 09:24
Has thanked: 119 times
Been thanked: 78 times
Позывной: UA4NHQ
Оборудование: FT-817ND
Баллы репутации: 21

Re: CW маячок для чм и CW на PIC и AVR

Сообщение Toni » 26 янв 2014, 12:00

Возможно кто-то местный испытывает. Но что-то очень в этом сомневаюсь. Передатчик что на видео уже неделю как улетел в южном направлении в качестве тестового запуска. Правда передатчик сдох сразу(
Кстати, почти дописал версию с программированием текста через ком порт, скоро выложу альфа версию.
Toni
Администратор
 
Сообщения: 977
Зарегистрирован: 20 ноя 2012, 20:38
Откуда: Киров
Has thanked: 290 times
Been thanked: 465 times
Позывной: RA4NHY
Оборудование: IC-7100, 5/8 27МГц, 4 эл 144
Баллы репутации: 56

Re: CW маячок для чм и CW на PIC и AVR

Сообщение Анатолий » 27 янв 2014, 11:19

Я пытался отследить информацию о времени запуска. Эфир какое-то время слушал. Антенна А1000 с верт.поляр. Поворотка только горизонтальная 11 эл. Сам иногда балуюсь, запускаю шары в небо. правда тепловые :) из склеенных мусорных пакетов. Последний был примерно на 350 литров объёма. С гелием у этих наверно не хватит прочности...
UA4NHQ
Анатолий
 
Сообщения: 189
Зарегистрирован: 26 янв 2014, 09:24
Has thanked: 119 times
Been thanked: 78 times
Позывной: UA4NHQ
Оборудование: FT-817ND
Баллы репутации: 21

Re: CW маячок для чм и CW на PIC и AVR

Сообщение Toni » 27 янв 2014, 12:46

Анатолий писал(а):Сам иногда балуюсь, запускаю шары в небо. правда тепловые из склеенных мусорных пакетов. Последний был примерно на 350 литров объёма. С гелием у этих наверно не хватит прочности...

А сколько такой шарик способен поднять? Можно и с таким мешком запустить, если грамм 15 он способен поднять.
Toni
Администратор
 
Сообщения: 977
Зарегистрирован: 20 ноя 2012, 20:38
Откуда: Киров
Has thanked: 290 times
Been thanked: 465 times
Позывной: RA4NHY
Оборудование: IC-7100, 5/8 27МГц, 4 эл 144
Баллы репутации: 56

Re: CW маячок для чм и CW на PIC и AVR

Сообщение Анатолий » 28 янв 2014, 08:47

Надо пробовать наполнять гелием. А тепловые я вначале прогреваю газовой горелкой, потом поджигаю фитиль(хб.ткань пропитанная парафином) вот видюшка двулетней давности http://my.mail.ru/video/mail/ua4nhq/_my ... yvideo/117 Сам фитиль достаточно тяжёлый. В граммах не вешал. Лучшие полёты когда холодно и безветренно. При снегопаде и дожде очень плохо, сильно утяжеляется. Надо сказать, сама оболочка тоже тяжёлая, нужно что-то тонкое и прочное. А с гелием и водородом ещё и серебристое. С изменением высоты объём газов и так увеличивается, ещё и от солнца может нагреваться.
UA4NHQ
Анатолий
 
Сообщения: 189
Зарегистрирован: 26 янв 2014, 09:24
Has thanked: 119 times
Been thanked: 78 times
Позывной: UA4NHQ
Оборудование: FT-817ND
Баллы репутации: 21

Re: CW маячок для чм и CW на PIC и AVR

Сообщение Toni » 28 янв 2014, 21:01

Вобщем понятно, проще с гелиевым шариком, тем более, что уже есть проверенный вариант который уверенно поднимает 15 грамм.
Нарисовал новую платку с процессором и передатчиком на одной плате. Появится время, соберу и попробую снова.
Toni
Администратор
 
Сообщения: 977
Зарегистрирован: 20 ноя 2012, 20:38
Откуда: Киров
Has thanked: 290 times
Been thanked: 465 times
Позывной: RA4NHY
Оборудование: IC-7100, 5/8 27МГц, 4 эл 144
Баллы репутации: 56

Re: CW маячок для чм и CW на PIC и AVR

Сообщение Toni » 29 янв 2014, 08:56

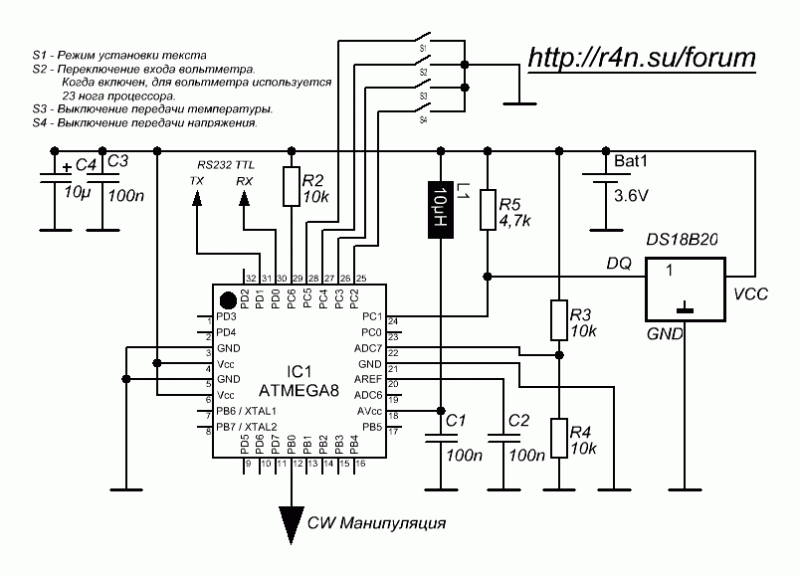
Версия маяка с возможностью установки передаваемого текста, а так же возможностью отключать передачу напряжения и температуры. Текст сохраняется в энергонезависимой памяти, поэтому нет необходимости в программировании текста каждый раз при включении питания. Для тех кто будет использовать DIP корпус есть возможность переключить вход вольтметра. Выключение этих функций производится замыканием определённых выводов на землю. Подробнее на схеме.
ballon beacon temp progr text.GIF


Программирование текста возможно через COM порт. Так как процессор переваривает только 5ти вольтовые уровни, подключаться к нему нужно через переходник. Собрать например можно на микросхеме ST232 или подобной. Или купить у китайцев, например, тут.

Если Вы используете МК в DIP корпусе, то для подключения к ком порту используются ноги: 2 - RX, 3 - TX.

Алгоритм программирования следующий.
Скачиваем терминальную программу Terminal v1.9b by Br@y.
Запускаем, настраиваем как показано на следующей картинке.
terminal 1_.GIF
Настройки терминальной программы

Выбираем COM порт, к которому подключен переходник RS232->TTL, скорость обмена Baud rate=9600, Data bits=8, Parity=none, Stop bits=1, Handshaking=none. Выбираем кодировку ASCII.
Подключаем процессор к переходнику. Причём вывод RX процессора нужно подключить к выводу TX переходника, а вывод TX процессора к выводу RX переходника.
Подключаемся - нажимаем "Connect" в терминальной программе.
Временно соединяем 28 ногу процессора с минусом (общим проводом), подаём питание на МК. Маяк должен телеграфом передать текст "NEW TEXT", после этого в терминале должно появится сообщение
terminal 2.gif

Вводим новый текст длиной до 60 символов. Разрешённые символы это прописные (заглавные) буквы, цифры (0-9), пробел, и знак косой черты - "/". Строка обязательно должна заканчиваться символом - "#" . Если текст введён правильно, появится сообщение "ОК" и дополнительно передаётся ОК телеграфом.
terminal 3.gif

При ошибочном вводе появится сообщение "ERROR" и дополнительно передаётся ERROR телеграфом.
terminal 4.gif


Проект для AVRStudio
ballon_beacon_txt_prog.zip
(132.25 КБ) Скачиваний: 1560

Прошу обратить внимание, что прошивать в процессор нужно файлы основной программы ballon_beacon.hex и файл еепром ballon_beacon.eep.
Фьюзы без изменений как в сообщениях выше.
Пишите о найденных ошибках и неточностях в этой теме.
Toni
Администратор
 
Сообщения: 977
Зарегистрирован: 20 ноя 2012, 20:38
Откуда: Киров
Has thanked: 290 times
Been thanked: 465 times
Позывной: RA4NHY
Оборудование: IC-7100, 5/8 27МГц, 4 эл 144
Баллы репутации: 56

След.

Вернуться в Прочие устройства

Сейчас на конференции

Сейчас этот форум просматривают: нет зарегистрированных пользователей и гости: 1

cron
Яндекс.Метрика