Радиоуправление

Обсуждение теоритических вопросов касающихся радио электроники, принципов работы электронных устройств и т.д. Здесь начинающие радиолюбители могут проконсультороваться по интересующим их вопросам в области электроники.

Радиоуправление

Сообщение M1ne » 18 мар 2014, 00:04

Доброго времени суток!
помогите доработать схему приёмника и передатчика.

Данное устройство предназначено для управления 4 различными нагрузками (например управление гаражными воротами, эл. освещением и прочее).
А я хочу вместо 4ёх кнопочек, сделать систему пропорционально управления.
чтобы при помощи переменного резистора, плавно регулировать подачу напряжения на двигатель.

Передатчик состоит из кодера на микроконтроллере, и радиомодуля для передачи данных по радиоканалу. Модуляция – ШИМ. В передатчик заложен алгоритм помехоустойчивой передачи данных, для защиты от ложных срабатываний.
31431241.png


Приемник состоит из декодера на микроконтроллере, и готового приемного радиомодуля.
rmodem16-2.png
rmodem16-2.png (9.89 КБ) Просмотров: 23789


вот не могу решить задачку, нарисуйте кому не сложно.
спасибо.
M1ne
 
Сообщения: 9
Зарегистрирован: 11 фев 2014, 20:50
Благодарил (а): 0 раз.
Поблагодарили: 0 раз.
Баллы репутации: 0

Re: Радиоуправление

Сообщение Toni » 18 мар 2014, 11:01

Если двигатель нужно вращать только в одном направлении, то можно обойтись и без контроллера заменив его на регулирумый ШИМ генератор например на микросхеме NE555. То есть в схеме передатчика убираем МК, на базу VT2 через R3 подаём ШИМ. На приёмной стороне с выхода приёмника сигнл ШИМ подаём на ключ, через который будет запитываться двигатель.
Toni
Администратор
 
Сообщения: 977
Зарегистрирован: 20 ноя 2012, 20:38
Откуда: Киров
Благодарил (а): 290 раз.
Поблагодарили: 465 раз.
Позывной: RA4NHY
Оборудование: IC-7100, 5/8 27МГц, 4 эл 144
Баллы репутации: 56

Re: Радиоуправление

Сообщение M1ne » 18 мар 2014, 18:48

Toni писал(а):Если двигатель нужно вращать только в одном направлении, то можно обойтись и без контроллера заменив его на регулирумый ШИМ генератор например на микросхеме NE555. То есть в схеме передатчика убираем МК, на базу VT2 через R3 подаём ШИМ. На приёмной стороне с выхода приёмника сигнл ШИМ подаём на ключ, через который будет запитываться двигатель.


а если всё таки нужно в 2 направления, то как быть?
M1ne
 
Сообщения: 9
Зарегистрирован: 11 фев 2014, 20:50
Благодарил (а): 0 раз.
Поблагодарили: 0 раз.
Баллы репутации: 0

Re: Радиоуправление

Сообщение Toni » 19 мар 2014, 09:41

Так, на вскидку в голову приходит только написание своей прошивки для мк на стороне передатчика и приёмника. Может кто ещё идею подкинет как это проще сделать?
Toni
Администратор
 
Сообщения: 977
Зарегистрирован: 20 ноя 2012, 20:38
Откуда: Киров
Благодарил (а): 290 раз.
Поблагодарили: 465 раз.
Позывной: RA4NHY
Оборудование: IC-7100, 5/8 27МГц, 4 эл 144
Баллы репутации: 56

Re: Радиоуправление

Сообщение UA4NDX » 19 мар 2014, 10:44

Насчёт ШИМ-управления,полностью согласен с Toni... Если Вас устроит двух-полярное питание мотора,и некоторое потребление мощности при остановленом моторе (скважность=2) ,то и реверс получится с ШИМ по одному радиоканалу ,как-то так :
Вложения
IMG_0631.JPG
73!
Аватара пользователя
UA4NDX
 
Сообщения: 1832
Зарегистрирован: 16 дек 2012, 10:43
Благодарил (а): 2954 раз.
Поблагодарили: 908 раз.
Позывной: UA4NDX- Владимир
Оборудование: IC-7000, GP DL2KQ, LW 41m ,Yagi 11 el
Баллы репутации: 67

Re: Радиоуправление

Сообщение UA4NDX » 19 мар 2014, 10:57

Вот это устройство (на 4 канала ) в нашем "Алми" (от фирмы Мастер-Кит ) стоит примерно рублей 800....Проще купить китайскую машинку именно с пропорциональным управлением ,машинку детям подарить, а приёмник-передатчик использовать для ваших целей (дешевле выйдет...) Ну, а если уже купили....то может "вперёд" 2 скорости и "назад" 2 скорости устроит ??? (вообще ничего переделывать не надо,как раз 4 команды)
73!
Аватара пользователя
UA4NDX
 
Сообщения: 1832
Зарегистрирован: 16 дек 2012, 10:43
Благодарил (а): 2954 раз.
Поблагодарили: 908 раз.
Позывной: UA4NDX- Владимир
Оборудование: IC-7000, GP DL2KQ, LW 41m ,Yagi 11 el
Баллы репутации: 67

Re: Радиоуправление

Сообщение M1ne » 19 мар 2014, 20:11

Toni писал(а):Так, на вскидку в голову приходит только написание своей прошивки для мк на стороне передатчика и приёмника. Может кто ещё идею подкинет как это проще сделать?

ну допустим я смогу написать прошивку.
что со схемой делать?
как грамотно подключить резистор? шунтировать наверно нужно?
и в приёмнике тоже ведь что-то нужно добавить, ключ какой-нибудь наверно вместо светодиода или как?
M1ne
 
Сообщения: 9
Зарегистрирован: 11 фев 2014, 20:50
Благодарил (а): 0 раз.
Поблагодарили: 0 раз.
Баллы репутации: 0

Re: Радиоуправление

Сообщение M1ne » 19 мар 2014, 20:12

UA4NDX писал(а):Вот это устройство (на 4 канала ) в нашем "Алми" (от фирмы Мастер-Кит ) стоит примерно рублей 800....Проще купить китайскую машинку именно с пропорциональным управлением ,машинку детям подарить, а приёмник-передатчик использовать для ваших целей (дешевле выйдет...) Ну, а если уже купили....то может "вперёд" 2 скорости и "назад" 2 скорости устроит ??? (вообще ничего переделывать не надо,как раз 4 команды)


спасибо за ответы!
но мне это не только в личных целях, но ещё и для учёбы нужно.
M1ne
 
Сообщения: 9
Зарегистрирован: 11 фев 2014, 20:50
Благодарил (а): 0 раз.
Поблагодарили: 0 раз.
Баллы репутации: 0

Re: Радиоуправление

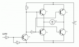
Сообщение Toni » 19 мар 2014, 22:39

Вот ещё вариант схемы с одной батареей, но больше транзисторов (по мотивам схемы от UA4NDX:).
ШИМ.GIF


ШИМ генератор можно собрать, например, отсюда - http://www.drive2.ru/users/xrust83/blog/304989/

Можно попробовать собрать для начала без передающей части. Вобщем надо пробовать. А писать программу для мк это, имхо, крайний случай, а тем более если с мк ранее дел не имел...
Toni
Администратор
 
Сообщения: 977
Зарегистрирован: 20 ноя 2012, 20:38
Откуда: Киров
Благодарил (а): 290 раз.
Поблагодарили: 465 раз.
Позывной: RA4NHY
Оборудование: IC-7100, 5/8 27МГц, 4 эл 144
Баллы репутации: 56


Вернуться в Схемотехника

Сейчас на конференции

Сейчас этот форум просматривают: нет зарегистрированных пользователей и гости: 1

cron
Яндекс.Метрика