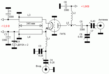
Продам лампы ГС-9Б. Аналог ГИ-7Б, ГИ-70БТ. Под КВ, УКВ усилитель. 500р./шт. От 2х шт. В пенопласте и с радиаторами. Самые надежные и простые лампы (триоды).
Тут хорошая информация в таблице: http://ra4a.narod.ru/Spravka4/d1.htm

R4NBB писал(а):Юрий можно мне одну забронировать?

Yura писал(а):Продам лампы ГС-9Б. Аналог ГИ-7Б, ГИ-70БТ.

Сейчас этот форум просматривают: нет зарегистрированных пользователей и гости: 1
|
|